设为首页
|
加入收藏
|
站群导航
主站
成都中医药大学
教学机构
继续教育学院/高等职业技术学院
智能医学学院
公共卫生学院
药学院/现代中药产业学院
国际教育学院
管理学院
护理学院
国学院
基础医学院
马克思主义学院
养生康复学院
医学技术学院
医学与生命科学学院
针灸推拿学院
国际教育英文版
外语学院
民族医药学院
基尔健康医学院
体育健康学院
创新创业学院
基尔健康医学院英文版
党政管理
学校党政办公室
科技处
驻校纪检监查组/校纪委办公室/纪检监察室
校团委
医院管理处
党校教师工作部/人事处/人才工作办公室
党委离退休工作部/离退休工作处
审计处
保卫处
党委组织部2023
研究生院
教务处
后勤基建处/后勤服务中心
资产与实验室管理处
发展规划处/双一流建设办公室2022
学工部2023
科研及产业机构
资产管理公司
中国出土医学文献与文物研究院
中医药创新研究院
出土医学文献文物保护研究数字重点实验室
中医药健康产业技术研究院
科技园
公共服务
信息与教育技术中心
全科中心
教师发展中心
博士后
博物馆(校史馆)
专题栏目
不忘初心牢记使命
成中医故事
中共成都中医药大学附属医院代表大会
药学院科学研究
新时代高校党建“双创”专题网
课程思政教学研究中心
药学院党建双创专题
教育教学审核评估
党史学习教育专题
校庆专题网站
中药学专业认证
中药资源国家重点实验室
三全育人
中药种质资源四川省科技资源共享服务平台
中塔中心
中塔中心俄语版
喜迎党的二十大
校园网络安全专题网站
“针灸+”多学科交叉创新教育实践基地
创新创业教育实践基地
喜迎学校第三次党代会
本草基因组学研究院
主题教育
杏林选粹
虚拟仿真实验平台
国家级实验示范中心
针灸推拿虚拟仿真实验平台
未指定
发展规划处/双一流建设办公室
工会办公室
中医药健康产业技术创新
校档案馆
传染病医防融合实践基地
西南民族传统体育文化研究基地
大学首页
|
研究生教育
|
首页
学院概况
学院简介
领导班子
组织机构
院训/院徽
学院动态
教育教学
教学动态
管理制度
学科科研
科研信息
工作动态
党群工作
党的建设
群团活动
党风廉政建设
研究生教育
导师简介
培养工作
学生工作
学位工作
资料下载
规章制度
国家政策
学院风采
社科基地
中心动态
公告通知
中心简介
故事里的成中医
下载中心
您的位置:
首页
>
党群工作
>
党的建设
>
详细内容
党的建设
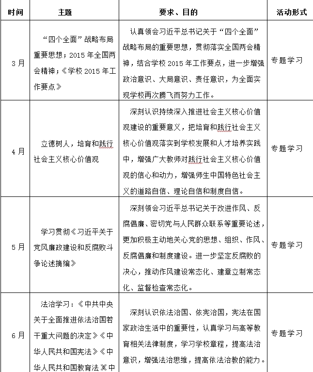
马克思主义学院2015年春季学期教职工政治学习安排内容
来源:
发布时间:2015-10-12 15:32:44
浏览次数:
次
【字体:
小
大
】
【打印正文】