潜在心脏来源外泌体miRNA参与心肌缺血再灌注损伤后心脏愈合与重构的筛选与验证研究
一、研究背景:
心脏组织中存在多种具有迁移能力的细胞类型,包括免疫细胞、成纤维细胞和内皮细胞等。当心肌缺血-再灌注损伤(myocardial ischemia-reperfusion injury, MIRI)时,这些细胞会迅速向损伤区域聚集,发挥清除坏死组织、促进血管新生和修复基质等关键功能。然而,这种修复反应是把“双刃剑”——适度的细胞浸润有利于组织愈合,但一旦迁移细胞过度聚集,反而会诱发急性炎症风暴或病理性纤维化,进一步破坏心脏的结构完整性和收缩功能。值得注意的是,心肌损伤后会大量释放外泌体,这些纳米级囊泡如同“信号快递员”,通过其携带的miRNA精密调控靶细胞的迁移行为。因此, 通过心脏来源的外泌体miRNA来调节这些迁移细胞群,对于在促进修复的同时避免继发性损害、最终维护心脏功能具有重要意义。
二、研究思路
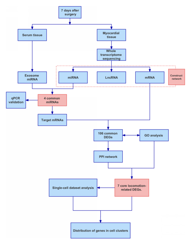
为深入探索心脏来源外泌体miRNA在MIRI后心脏修复中的作用机制,本研究设计了一套系统的实验方案(图1):
图1实验设计流程图。
实验动物分组:
l 假手术组(Sham组):仅开胸不结扎冠状动脉,作为正常对照
l 缺血再灌注组(I/R组):结扎左冠状动脉前降支30分钟后恢复血流,建立MIRI大鼠模型
技术路线概述:
首先建立MIRI大鼠模型并收集样本;随后分离血清外泌体进行形态学和分子标志物鉴定;通过多组学测序获取心脏组织和外泌体的miRNA表达谱;通过整合分析筛选关键分子并构建调控轴;通过分子生物学实验验证关键发现;最后通过已公开的临床心肌梗死患者的心脏单细胞测序数据从细胞层面进行分析。
三、研究方法和结果:
1. 通过多层次组学数据整合分析建构MIRI大鼠的分子表达图谱
研究首先构建大鼠MIRI模型,并设立假手术组作为对照。随后,收集心脏组织与血清样本,通过超速离心等技术分离血清外泌体,并分别对心脏组织进行全转录组RNA测序、对外泌体进行特异性small RNA测序。与假手术组相比,我们在I/R组中鉴定出大量差异表达的mRNA,功能富集分析显示上调的mRNA主要富集于“白细胞迁移”、“运动调节”、“细胞迁移调节”、“细胞运动”及“细胞迁移”等分子功能条目;KEGG通路分析进一步表明,这些mRNA主要参与“白细胞跨内皮迁移”和“细胞黏附分子”等关键通路。这些结果提示:MIRI过程中,细胞迁移和运动是主要发生的生物学事件(图2)。

图2心脏组织中差异表达的mRNA(每组n=3)。
(A)DEG mRNAs的火山图。(B)DEG mRNAs的热图。(C)Up-DEG mRNAs的GO分析。(D)Up-DEG mRNA的KEGG分析。(E)Down-DEG mRNA的GO分析。(F)Down-DEG mRNA的KEGG分析。
2. 通过深度生物信息学挖掘筛选并鉴定关键调控轴与分子
研究首先通过差异表达分析、共表达网络构建及靶向关系预测,确定了在MIRI中可能发挥重要作用的lncRNA-miRNA-mRNA调控轴。通过对心脏组织与血清外泌体的miRNA表达谱进行系统比对与交集分析,本研究筛选出4种(rno-let-7i-5p, rno-miR-149-5p, rno-miR-29b-3p, and rno-miR-7a-5p)在心脏中表达且可特异性地被分泌至循环外泌体中的潜在心源性外泌体miRNA(图3)。最后,预测并筛选出由这4个miRNA调控的、与细胞迁移功能相关的七个下游靶基因(图4)。

图3血清外泌体miRNAs和心脏miRNAs的综合分析(每组n=3)。
(A)心脏组织和血清外泌体中交集miRNA的韦恩图。(B)心脏组织和血清外泌体中交集miRNA的热图;miRNA的基因符号后面的数字“1”代表心脏组织,“2”代表血清。(C)心脏组织中miRNA的靶mRNA和差异表达mRNA的交集韦恩图。(D)交集mRNA的GO分析。(E)交集mRNA的KEGG分析。

图4通过交集4个miRNA分析靶基因。
(A)交集mRNA的PPI网络相互作用图。(B)PPI网络中的两个核心蛋白质组。(C)交集韦恩图中的相关基因、常见DEG和核心蛋白组。(D)7种筛选蛋白质的PPI网络相互作用图。
3. 通过分子生物学实验和单细胞测序分析验证关键调控轴
研究首先基于筛选出的四个关键miRNA及其七个靶基因,构建了核心的miRNA-mRNA相互作用网络,并通过RT-qPCR与Western Blot在MIRI模型中对关键分子进行了表达验证(图5)。为在细胞层面探索网络功能,研究进一步利用单细胞数据集进行分析,发现七个靶基因在梗死后的特定细胞群中显著富集:例如,Csf1r在周细胞、心肌细胞等多种细胞中上调;尤为重要的是,在正常组织中几乎不表达的 Tradd 和 Ephb6,在MI后分别于内皮/成纤维细胞/心肌细胞,以及骨髓细胞/成纤维细胞/血管平滑肌细胞中特异性高表达,提示它们可能特异性地驱动不同细胞向损伤区域的迁移(图6)。通过对该网络进行功能富集分析,不仅揭示了其作为心脏修复潜在靶标的重要性,更进一步预测该网络可能构成心脏与其他组织或器官进行远程通信的分子基础,具有成为疾病诊断生物标志物的潜力。

图5验证miRNA和mRNA的表达。
(A)通过RT-qPCR检测心脏中交集miRNAs的相对表达。每组n=6。(B)通过RT-qPCR检测血清外泌交集miRNAs的相对表达。每组n=6。(C)miRNA-mRNA ceRNA调节网络。(D)假手术组和I/R组中7种筛选蛋白质的WB分析。每组n=3。

图6通过单细胞测序数据分析mRNA的潜在功能。
(A)snRNA-seq数据的UMAP(n=191, 795)。(B)通过snRNA-seq分析在正常组和MI组中筛选的6种蛋白质在不同细胞簇中的相对表达。蓝色箭头表示了各细胞簇中基因的变化趋势,这些趋势与MI组RNA测序结果中的基因变化相一致。
四、研究结论
MIRI中心脏来源的外泌体及其携带的特定miRNA在心脏修复性重塑中扮演了关键角色。我们成功鉴定出四个关键的心源性外泌体miRNA,并构建了一个由它们调控的、能够促进细胞迁移的miRNA-mRNA网络。该网络在单细胞水平上得到验证,尤其发现 Tradd和Ephb6 等基因在梗死后的特定迁移细胞群中特异性激活。重要的是,这一调控网络不仅为心脏修复提供了新的潜在治疗靶点,同时也因其可作为心脏与全身其他组织器官通信的信号载体,而具备成为疾病诊断生物标志物的潜力。综上所述,本研究从细胞迁移这一新颖视角,阐明了MIRI后心脏重塑的潜在机制,基于该网络调控细胞迁移行为,可能为干预MIRI及其继发疾病提供新的治疗策略。
五、研究亮点与展望
1.亮点一:视角新颖
聚焦于心脏自身分泌的外泌体这一内源性调控系统,为MIRI治疗提供了“赋能自体修复”的新思路,区别于传统的外源性干预。
2.亮点二:系统性强
从全转录组测序到生物信息学预测,再到初步功能验证,形成了较为完整的证据链条,系统性描绘了外泌体miRNA的调控图谱。
3.亮点三:转化潜力明确
鉴定出的关键miRNA或其抑制剂,有望开发成新型的药物(如miRNA模拟物或拮抗剂)。
本文为“国家自然科学基金联合基金项目区域创新发展联合基金,基于巨噬细胞-细胞焦亡-交感重塑网络研究针刺治疗内脏痛的抗炎镇痛机制(U21A20404)”项目成果。
Liu Y, Chen J, Xiong J, Hu JQ, Yang LY, Sun YX, Wei Y, Zhao Y, Li X, Zheng QH, Qi WC, Liang FR. Potential cardiac-derived exosomal miRNAs involved in cardiac healing and remodeling after myocardial ischemia-reperfusion injury. Sci Rep. 2024 Oct 16;14(1):24275.
文章链接:https://www.nature.com/articles/s41598-024-75517-8
供稿/刘渝、郑倩华 审核/科研科

用户登录
还没有账号?
立即注册