国家中医药管理局综合司关于印发《中医药标准体系表(2025年版)》的通知

中医药标准体系表(2025年版)
标准化是推进中医药治理能力和治理体系现代化的重要手段,对中医药事业高质量发展起着重要的基础性和引领性作用。构建标准体系是指导标准化工作科学发展的重要方法,对标准化工作有着重要的规划和引领作用。为进一步推动建立健全适合中医药发展的标准体系,促进标准化工作科学发展,我局组织制定了《中医药标准体系表(2025年版)》,用于指导中医药国家标准、行业标准制定紧密围绕中医药重点工作,清晰定位标准紧缺度、层级和优先级。《中医药标准体系表》是中医药领域制定标准的蓝图,也是今后一个时期编制中医药标准化规划、计划的基础和依据。
一、中医药标准体系框架设置
(一)总体结构。中医药标准体系分为基础标准、技术标准、管理标准和工作标准4个子体系,每一子体系下分为若干类目。主要的层次结构,如图1所示。
图1 中医药标准体系层次结构
(二)各层级内容说明。
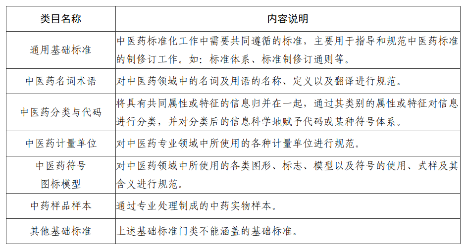
1.中医药基础标准,是指在中医药范围内作为其他类别标准的基础并普遍使用,具有广泛指导意义的标准,是技术标准、管理标准和工作标准均通用的共性标准。包含7个类目,各类目内容说明见表1。
表1 中医药基础标准类目内容说明
鼓励上述中医药基础标准向国际标准转化。
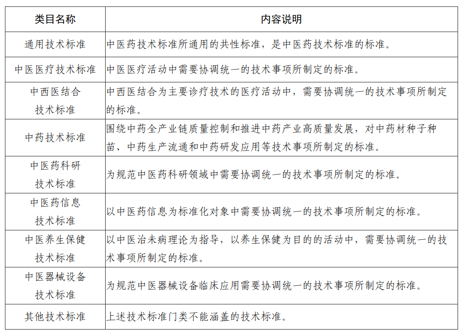
2.中医药技术标准,是指为规范中医药行业中需要协调统一的技术事项所制定的标准。包含9个类目,各类目内容说明见表2。
表2 中医药技术标准类目内容说明
鼓励上述中医药技术标准向国际标准转化。
3.中医药管理标准,为规范中医药行业管理,对中医药领域中需要协调统一的管理事项所制定的标准,是管理机构为行使其管理职能而制定的具有特定管理功能的标准。包含11个类目,各类目内容说明见表3。
表3 中医药管理标准类目内容说明
4.中医药工作标准,是由中医药机构(企业)自行制定的岗位职责和工作定额等内部规范性文件,包括单位内部的工作制度和规章等,它们是单位内部管理的依据和正常工作的保障。可分为:通用工作标准、中医医疗工作标准、中药药事工作标准、中医药教育工作标准、中医药科研工作标准、中医药信息工作标准、中医养生保健工作标准、中医药文化宣传工作标准、中医药国际合作交流工作标准、其他工作标准等10个类目。
依据《中华人民共和国标准化法》规定,不将工作标准纳入行业认证管理范畴,但为保证中医药标准体系的完整性,将工作标准子体系列入中医药标准体系之中,但其标准目录不纳入本标准体系表的明细表。
二、中医药标准体系编号规则
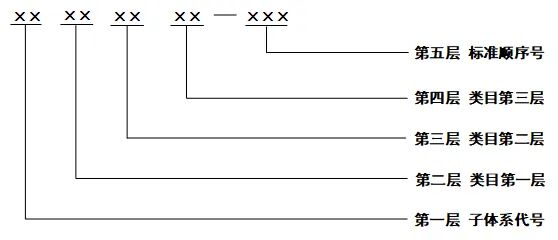
中医药标准体系的层次编号和标准代号采用二节式,以短横线分开,前面的是层次序列子体系代号和类目代号,后面的是顺序号。中医药标准体系编号结构如图2所示。
图2 中医药标准体系编号结构
第一层:按标准类别划分子体系,每个子体系采用关键词首字母缩写表示,其中:JC表示基础标准,JS表示技术标准,GL表示管理标准,GZ表示工作标准。
第二层:按照中医药行业的各专业领域划分,用2位阿拉伯数字表示。其中:00表示通用类标准,01表示中医类标准,02表示针灸类标准,03表示中医养生保健类标准,04表示中药类标准,05表示中药材种子种苗类标准,06表示中西医结合类标准,07表示中医药信息类标准,08表示中医药教育类标准,09表示中医药科研类标准,10表示中医文化类标准,11表示中医药国际合作交流类标准,99表示其他类标准。未来新增加的专业领域,则按照12、13……顺序编号。
第三层:按照中医药各专业领域下的业务类型进行划分,用2位阿拉伯数字表示。其中01表示通用类标准……99代表其他。
第四层:对各业务领域进一步细分,用2位阿拉伯数字表示,从01开始编码,99代表其他。如类目不存在,则以00补位。
第五层:标准顺序号位,用3位阿拉伯数字表示,从001开始编码。
例如:“中医四诊操作规范 第1部分 望诊(GB/T 40665.1-2021)”的中医药标准体系编号如图3所示:
图3 中医药标准体系编号(示例)
三、重点领域标准子体系结构
全国中医药各专业标准化技术委员会,应按照图1中医药标准体系层次结构,构建各自领域标准子体系(示例见图4),填写中医药标准明细表、中医药标准统计表(样式见附件1、2),报我局政策法规与监督司备案后实施。
图4 中医标准体系(示例)
